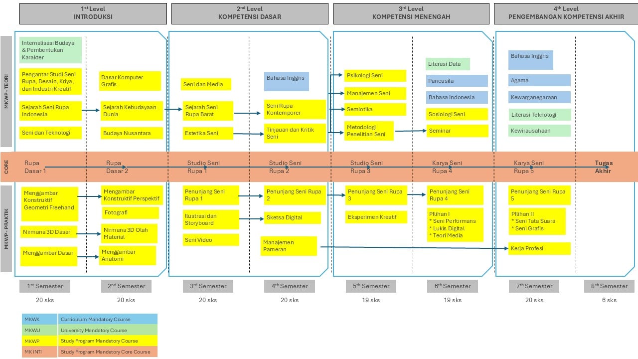
S1 Seni Rupa Telkom University
| NO. | KODE MK | MATA KULIAH | SKS |
| 1 | FEK1AAB3 | Menggambar Dasar | 3 |
| 2 | FEK1BAB3 | Rupa Dasar 1 | 3 |
| 3 | FEK1CAB3 | Pengantar Studi Seni Rupa | 3 |
| 4 | FEK1DAB3 | Menggambar Konstruktif Geometri Freehand | 3 |
| 5 | FEK1EAB3 | Nirmana 3D Dasar | 3 |
| 6 | FEK1FAB2 | sejarah Seni Rupa Indonesia | 2 |
| 7 | FEK1GAB2 | Seni dan Teknologi | 2 |
| 8 | UCK1EDB1 | Internalisasi Budaya dan Pembentukan Karakter | 1 |
| NO. | KODE MK | MATA KULIAH | SKS |
| 1 | FEK1HAB3 | Menggambar Konstruktif Perspektif | 3 |
| 2 | FEK1IAB3 | Rupa Dasar 2 | 3 |
| 3 | FEK1JAB3 | Nirmana 3D Olah Material | 3 |
| 4 | FEK1KAB2 | Dasar Komputer Grafis | 2 |
| 5 | FEK1LAB2 | Budaya Nusantara | 2 |
| 6 | FEK1MAB3 | Menggambar Anatomi | 3 |
| 7 | FEK1NAB2 | Fotografi | 2 |
| 8 | FEK1OAB2 | sejarah Kebudayaan Dunia | 2 |
| NO. | KODE MK | MATA KULIAH | SKS |
| 1 | FEK2AAB5 | Studio Seni Rupa I | 5 |
| 2 | FEK2BAB3 | Penunjang Seni Rupa 1 | 3 |
| 3 | FEK2CAB2 | Estetika Seni | 2 |
| 4 | FEK2DAB3 | Ilustrasi dan Storyboard | 3 |
| 5 | FEK2EAB2 | sejarah Seni Rupa Barat | 2 |
| 6 | FEK2FAB2 | Seni dan Media | 2 |
| 7 | FEK2GAB3 | Seni Video | 3 |
| NO. | KODE MK | MATA KULIAH | SKS |
| 1 | FEK2HAB5 | Studio Seni Rupa II | 5 |
| 2 | FEK2IAB3 | Penunjang Seni Rupa 2 | 3 |
| 3 | FEK2JAB2 | Seni Rupa Kontemporer | 2 |
| 4 | FEK2KAB3 | Sketsa digital | 3 |
| 5 | FEK2LAB3 | Manajemen Pameran | 3 |
| 6 | FEK2MAB2 | Tinjauan dan Kritik Seni | 2 |
| 7 | FEK2NAB2 | Bahasa Inggris untuk Seni dan Desain | 2 |
| NO. | KODE MK | MATA KULIAH | SKS |
| 1 | FEK3AAB5 | Studio Seni Rupa III | 5 |
| 2 | FEK3BAB3 | Penunjang Seni Rupa 3 | 3 |
| 3 | FEK3CAB2 | Metodologi Penelitian Seni | 2 |
| 4 | FEK3DAB2 | Semiotika | 2 |
| 5 | FEK3EBB2 | Manajemen Seni | 2 |
| 6 | FEK3FBB3 | Eksperimen Kreatif | 3 |
| 7 | FEK3GAB2 | Psikologi Seni | 2 |
| NO. | KODE MK | MATA KULIAH | SKS |
| 1 | FEK3HBC3 | Karya Seni Rupa IV | 3 |
| 2 | FEK3IBB2 | Penunjang Seni Rupa 4 | 2 |
| 3 | Pilihan I | 3 | |
| FEK3JBB3 | Teori Media (INM) | ||
| FEK3KBB3 | Seni Performans (INM) | ||
| FEK3LBB3 | Lukis Digital (LKS) | ||
| 4 | FEK3MBB3 | Seminar | 3 |
| 5 | FEK3NBB2 | Sosiologi Seni | 2 |
| 6 | UBKXCCB2 | Bahasa Indonesia | 2 |
| 7 | UBKXBCB2 | Pancasila | 2 |
| 8 | UCKXCDB2 | Literasi Data | 2 |
| NO. | KODE MK | MATA KULIAH | SKS |
| 1 | Pilihan II | 3 | |
| FEK4ABB3 | Seni Tata Suara | ||
| FEK4BBB3 | Seni Grafis | ||
| 2 | FEK4CBB2 | Kerja Profesi | 2 |
| 3 | FEK4DBC3 | Karya Seni Rupa V (PRA Tugas-Akhir/Skripsi) | 3 |
| 4 | FEK4EBA2 | Penunjang Seni Rupa 5 (PRA Tugas-Akhir/Skripsi) | 2 |
| 5 | UBKXACB2 | Kewarganegaraan | 2 |
| 6 | UAKXACB2 | Agama Islam | 2 |
| UAKXBCB2 | Agama Kristen | ||
| UAKXCCB2 | Agama Katolik | ||
| UAKXDCB2 | Agama Hindu | ||
| UAKXECB2 | Agama Budha | ||
| UAKXFCB2 | Agama Konghucu | ||
| 7 | UCKXADB2 | Bahasa Inggris | 2 |
| 8 | UCKXCDB2 | Literasi Teknologi | 2 |
| 9 | UCKXADB2 | Kewirausahaan | 2 |
| NO. | KODE MK | MATA KULIAH | SKS |
| 1 | FEK4FBA6 | TA / Skripsi | 6 |
| 2 | WRAP Internship | ||
| WRAP Enterpreneurship | |||
| WRAP Researchship |